Зачет фиксированных и дополнительного взноса по дате оплаты
Информация в данной статье была актуальна с февраля по июль 2023 года. С 31 июля 2023 года Федеральным законом № 389 от 31.07.2023 были внесены изменения в порядок учета взносов для уменьшения аванса/налога по УСН.
Учёт фиксированных взносов за 2023 год
20.01.2023 министерство финансов опубликовало письмо с разъяснениями, как учитывать фиксированные и дополнительный взнос при расчёте налога по УСН или уменьшение налога по ПСН. Согласно данному письму, т.к. по данным взносам не подаётся уведомление, то начислены они будут в последний день уплаты:
- для фиксированных взносов за 2023 год — 9 января 2024 (т.к. 31.12.2023 выходной день);
- для дополнительного взноса — 1 июля 2024 года.
И будут уменьшать налог в соответствующем периоде 2024 года.
Чтобы учесть взносы в том периоде, когда они были оплачены, необходимо подать заявление о распоряжении положительном сальдо единого налогового счёта (ЕНС). Если на ЕНС достаточно денег для того, чтобы зачесть их в счёт оплаты взносов (сформировано положительное сальдо), то после подачи данного заявления и его принятия ИФНС, вы сможете уменьшить налог в том периоде, когда вы отправили заявление.
Рассмотрим пример, как будет производиться учёт фиксированных взносов, если они были уплачены 01.02.2023 в разных случаях:
| Дата оплаты фиксированных взносов | Заявление о зачёте положительного сальдо | Сумма оплаченных взносов | Сальдо ЕНС | Сумма взносов, которая будет учтена 01.02.2023 |
| 01.02.2023 | нет | 10000 | 20000 | 0 |
| 01.02.2023 | да | 10000 | 20000 | 10000 |
| 01.02.2023 | да | 10000 | -50000 | 0 |
| 01.02.2023 | да | 10000 | 5000 | 5000 |
Данное заявление формируется в мастере фиксированных взносов и согласно п.4 ст.78 НК РФ должно быть подписано электронной подписью, поэтому отправить его можно только через интернет или через личный кабинет налогоплательщика.
Как подключить электронную подпись
Учёт фиксированных взносов за 2022 год
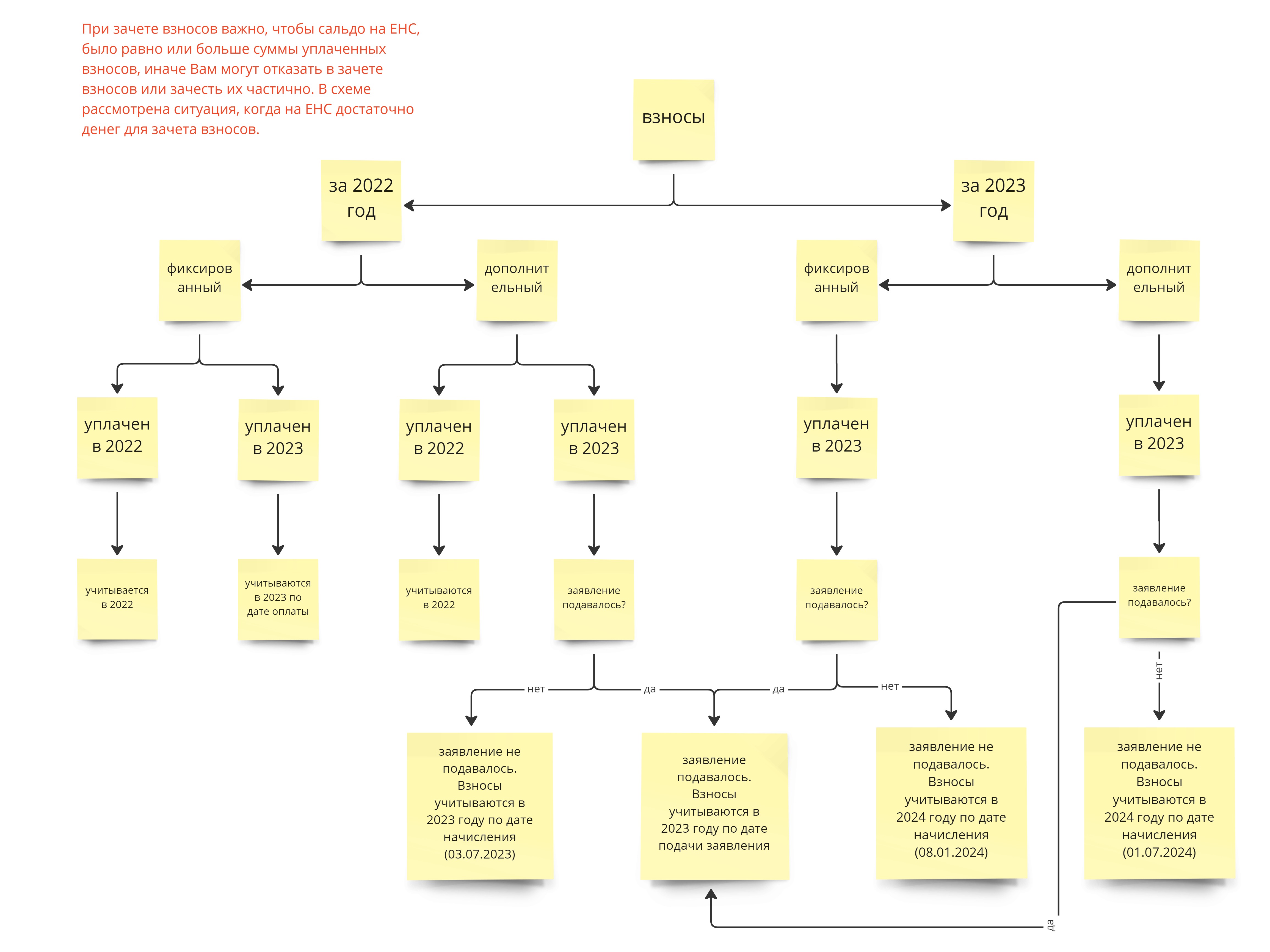
При оплате фиксированной части за 2022 год в 2023 году ИФНС уже начислила взносы (датой 09.01.2023) и автоматически спишет её с сальдо ЕНС, если на нём достаточно денег. Заявление подавать не нужно.
Дополнительной взнос за 2022 год будет начислен 03.07.2023 (т.к. 01.07.2023 выходной день), поэтому если вы оплачиваете дополнительный взнос ранее этой даты то, чтобы учесть взносы по дате оплаты (для уменьшения налога по УСН или ПСН), необходимо подать заявление.
Схема по учёту взносов в 2023 году
Ниже представлена схема по учёту фиксированных взносов, если у вас положительное сальдо ЕНС и вы подавали и не подавали заявление на зачёт сальдо. Если У вас отрицательное сальдо, то данная схема вам не подходит.

Что делать, если налоговая отклонила заявление
Если ИФНС отклонила заявление о зачёте сальдо с причиной: «Отсутствует положительное сальдо на едином налоговом счёте для исполнения заявления о распоряжении путем зачёта (возврата)», то необходимо проверить следующее:
1) Поступили или нет деньги на счёт ЕНС из банка. Если деньги ещё не поступили, то необходимо ещё раз отправить заявление после того, как деньги будут перечислены на счёт ЕНС. Дополнительно ничего с раннее поданным заявлением делать не нужно.
Сальдо можно проверить в кабинете налогоплательщика на сайте ИФНС. Если сальдо на сайте ИФНС недоступно, то обратитесь в ИФНС по месту учёта.
2) Если деньги поступили, но при этом сальдо отрицательное, то налоговая не может исполнить данное заявление. Если вы согласны с суммой сальдо ЕНС, то его необходимо пополнить, чтобы оно стало положительным. Если вы не согласны с суммой остатка на ЕНС, то запросите сверку с налоговой, сделать это можно в разделе «Отчёты — Созданные» при наличии электронной подписи или запросить её в кабинете налогоплательщика на сайте ИФНС.
Вторая причина отклонения заявления, если указан неверный код ОКТМО. В данном случае необходимо повторно отправить заявление с указанием корректного территориального кода. Обратите внимание, что многие налоговые требуют 8 значный код ОКТМО, при указании кода, в котором 11 символов, может поступить отказ.
И третья причина отклонения заявления, если в заявление указана фактическая дата оплаты взносов, а не дата, до которой они должны быть оплачены. Вне зависимости от того, когда вы фактически оплатили взносы, необходимо указывать крайнюю дату оплату взносов, например, 31.12.2023 или 08.01.2024 (т.к. 31 декабря выходной, но налоговая сообщила, что будет принимать документ с указанием обеих дат).
Взносы оплачены, но необходимо ещё раз отправить заявление
Если вы уже оплатили взносы, но не отправили заявление или налоговая отклонила ваше заявление, то чтобы повторно сформировать данный документ, перейдите в раздел «Отчёты — Отправленные — Прочие — Зачёт положительного сальдо»:

Важно! Согласно п.4 ст.78 НК РФ заявление должно быть подписано электронной подписью, поэтому отправить его можно только через интернет или через личный кабинет налогоплательщика.
Заполните все поля для данного заявления:
В поле «ОКТМО» — укажите код ОКТМО по месту вашей регистрации. Посмотреть код можно в разделе «Реквизиты — Адресные данные».
Признак зачёта не меняется и остаётся равным 2.
В полях «Тип налога/взноса» и «КБК» нужно указать, какой именно налог вы списываете со счёта ЕНС.
Например, для фиксированных и дополнительного взноса укажите следующее:
| Взнос | Тип налога | КБК |
| Фиксированные взносы за 2023 год | Страховые взносы (ОПС, ОМС и ОСС по ВНиМ) | 18210202000011000160 |
| Дополнительный взнос за 2023 год | Страховые взносы (ОПС, ОМС и ОСС по ВНиМ) | 18210203000011000160 |
| Дополнительный взнос за 2022 год | Прочие налоги и сборы | 18210214010061005160 |
Включите настройку «Налоговый агент», если по данному виду налога/взноса вы являетесь налоговым агентом. Для фиксированных и дополнительного взноса оставьте её выключенной.
В поле «Дата уплаты» укажете крайнюю дату оплаты налога/взноса:
| Взнос | Дата уплаты |
| Фиксированные взносы за 2023 год |
09.01.2024 |
| Дополнительный взнос за 2023 год | 01.07.2024 |
| Дополнительный взнос за 2022 год | 01.07.2023 |
В поле «Сумма» укажите сумму, которую вы хотите списать с сальдо ЕНС.
Нажмите на кнопку «+ КБК», если вам необходимо сформировать заявление сразу по нескольким налогам или взносам.

Пример заполнения
